第二届机电液一体化与先进机器人控制技术
国际会议(HARCT 2026)
邀 请 函
2026年3月27日-3月29日
您好!
值全球智能制造与工业自动化技术加速迭代之际,第二届机电液一体化与先进机器人控制技术国际会议(HARCT 2026)定于2026年3月27日至29日,在中国广东韶关盛大召开。
本届会议聚焦“机电液一体化”与“先进机器人控制技术”两大核心领域,深度围绕行业前沿研究成果、工程实践难题与未来发展方向展开。我们将诚挚邀请海内外在该领域深耕多年、成果卓著的顶尖专家学者,带来高水准的专题报告,分享从技术研发到产业落地的宝贵经验。
前沿技术的突破离不开跨领域的碰撞,产业升级的推进需要全球智慧的协同。HARCT 2026旨在搭建一个“接地气、重实效”的国际交流平台:在这里,您既能展示最新研究成果、探讨技术瓶颈与解决方案,推动先进制造技术与机电液一体化、机器人控制技术的跨学科融合;也能为工业自动化、智能制造的技术创新注入新动能,助力制造业向现代化、智能化高质量发展。
在此,我们热忱诚邀高校、科研院所、企业及相关领域的专家学者、工程师与科研人员,踊跃投稿参会,本次会议征集的论文成果将以论文集形式提交EI数据库。期待与您相聚韶关,以技术为桥,共探行业未来,共促产业升级!
HARCT 2026组委会
一、会议信息
大会官网:www.harct.net
会议时间:2026年3月27日-3月29日
会议地点:广东·韶关
主办单位:韶关学院、pp电子官方网站入口
协办单位:北京航空航天大学、广西大学、桂林电子科技大学、广东许仰曾数字液压研究院、广西新能源车辆动力电池与绿色动力域重点实验室、电子科技大学中山学院、广东省智能检测与智能装备工程技术研究中心、广西特种工程装备与控制重点实验室、非标智能装备与流程控制技术广西高校工程研究中心、ESBK学术交流中心、AC学术平台
会议索引:SPIE、EI、SCOPUS
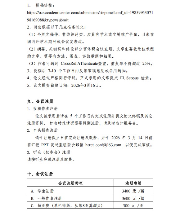
投稿链接:
https://ocs.academicenter.com/submission/stepone?conf_id=1985996307198169088&type=submit
参会登记链接:
https://topchair.academicenter.com/registration/1991718295774658560








