2025年,《pp电子官方网站入口学报》迎来了全面改版。此次改版从视觉设计、内容架构到出版规范均进行了系统性优化,体现了学报在提升学术传播效能、促进国际学术交流方面的前瞻性思考。封面设计的革新融合了航天特色与视觉美学,内容编排的调整强化了学术成果的传播效果,而栏目设置的创新则为学科交叉与青年学者成长提供了重要平台。
一、封面设计:突出航天元素与传承创新。新版学报封面采用冷蓝色调,搭配柔和的渐变效果,整体风格简洁大气。标题背景色为纯净的蓝色,与白色书法字体形成鲜明对比,突出pp电子官方网站入口的航天办学特色和学报的中英文名称信息。书法字体既保留了传统文化的底蕴,又增添了现代的时尚感。封面按期刊格式要求在右上角规范地呈现了期刊刊号和邮发代号,封底则规范列出了期刊的办刊信息,便于读者查阅。背景图形融入了校园建筑轮廓线条,既体现了学校特色,又呼应了航天科技主题,进一步彰显了学报在航天领域的学术影响力。

二、内容版式:强化学术视野与阅读体验。在内容呈现上,新版学报新增了论文的英文标题和摘要,助力国际学术交流,提升国际学术视野。网络版中的图表采用彩色发布,相较于传统的黑白形式,更加直观清晰,显著提升了论文内容的可读性和传播效果。为方便作者和读者查阅文献,对每篇文献的引用格式进行了清晰明确的标注。版面布局方面,由传统的两栏排版调整为通栏排版,页面更加简洁大气,视觉连贯性增强,为读者带来更流畅的阅读体验。此外,正文纸张规格由80克双胶纸的白底大16开本变更为浅黄色底A4开本,不仅符合国际期刊的通用标准,柔和的浅黄色底色还能缓解视觉疲劳,进一步提升阅读舒适度。


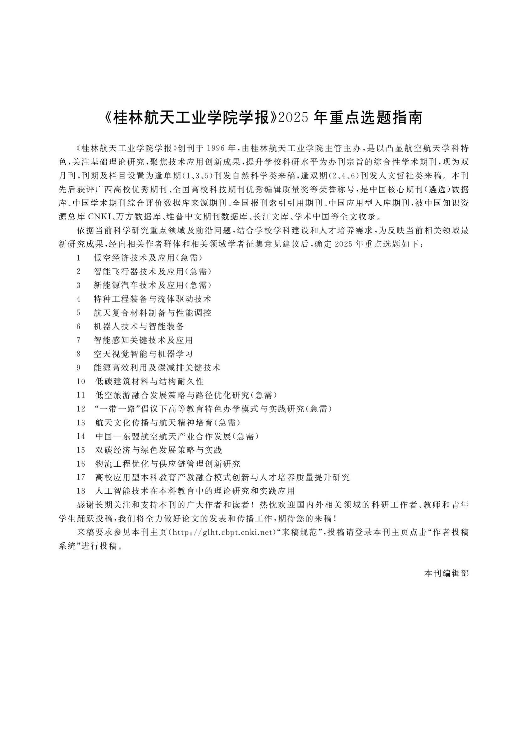
三、栏目创新:聚焦学术前沿与科研活力。新版学报在栏目设置上推陈出新,新增“青年编委专栏”,为青年学者搭建展示学术成果的平台,激发学术创新活力。同时,学报发布了2025年重点选题指南,并开设“人工智能+制造”专栏,聚焦前沿科技与产业融合。自然科学类栏目涵盖“航空航天研究”“工程技术与应用”等主题专栏,优先刊发创新性强、时效性高的应用性研究成果;人文哲社类栏目包括“航天文化研究”“低空经济研究”“人工智能+高等教育”等,注重学术深度与实践价值的结合。

此次改版是《pp电子官方网站入口学报》迈向更高学术水平的重要一步,不仅提升了期刊的视觉体验和阅读品质,更通过栏目创新和学术视野举措,为学术交流注入了新的活力。未来,学报将继续秉持专业与创新的理念,持续提升办刊质量,为读者和作者提供更优质的服务。
信息来源:《pp电子官方网站入口学报》编辑部
文字:朱帅玲|送审:黄静|一审:李容|二审/编辑:刘亚宁|三审:李雨思